在电脑DIY配件领域,如今信息获取渠道很多,但也是鱼龙混杂。我深知大家装机时最纠结的就是“配置是否够用”“性能是否真实”“会不会被坑”。很多实测文章要么夸大数据,要么刻意弱化短板,对于普通玩家来说参考价值不大。近期,我亲手搭建了一套基于AMD锐龙R5-5600处理器与索泰RTX 5050显卡的主机,专门针对《绝地求生》(PUBG)、《CS2》、《三角洲行动》这三款当下最热门的网游进行了深度实测,所有数据均为多次实测取平均值,力求给大家最真实的参考。当然所有配件都由昆明卓兴电脑批发平台提供。
这篇文章我避开专业术语堆砌,把每一个测试细节、每一组数据都讲清楚,既说优势,也不回避短板。如果你正打算组装一台主打网游的主机,预算不太高,这篇实测文章绝对能帮你避坑,找到最适合自己的配置方向。
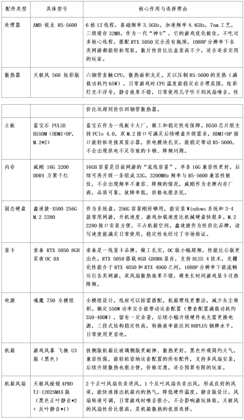
一、核心配置清单:扎实均衡,拒绝“小马拉大车”“大材小用”
在开始测试前,先把这套配置完整列出来,每一款配件的选择都兼顾了“性能够用”和“性价比”,没有盲目追求高端,也没有为了省钱选择劣质配件,完全贴合普通玩家的装机需求,整套配置总价为4962元。

二、测试环境与设置:还原真实游戏场景,数据不掺水
很多实测文章为了追求好看的数据,会关闭后台所有进程、降低游戏画质,甚至开启一些特殊优化,这样的测试结果脱离实际,参考价值不大。我为了保证测试结果的真实性,严格按照大多数玩家的日常使用场景进行设置,所有数据均为多次测试(每款游戏测试3次,每次测试30分钟以上)取平均值,确保结果准确可靠。

(一)测试环境
• 系统版本:Windows 11 64位专业版(最新更新,关闭自动更新和后台推送)
• 驱动程序:显卡驱动为GeForce 551.23 WHQL版(稳定版,不使用测试版驱动,避免兼容性问题),主板、芯片组驱动均为蓝宝石官方最新版本
• 分辨率:统一设置为1920×1080(1080P),这是目前最主流的游戏分辨率,也是大多数玩家的显示器分辨率
• 后台程序:测试时保留微信、QQ等常用后台软件(模拟普通玩家日常使用场景),关闭杀毒软件、下载软件等占用资源较多的程序
• 测试工具:使用Fraps软件记录帧率数据,同时用HWMonitor软件监控CPU、显卡温度,确保测试过程中硬件无过热降频
(二)游戏画质设置
针对每款游戏的特性,我采用了“日常游玩画质”,既不追求极致画质(避免帧率过低),也不刻意降低画质(保证游玩体验),尽量贴近普通玩家的实际设置,让测试结果更有参考价值。
三、三款热门游戏实测:性能表现一目了然,数据真实可查
接下来进入核心的实测环节,我会逐一分析这套配置在《绝地求生》《CS2》《三角洲行动》中的帧率表现、画面流畅度和实际游玩体验,同时告诉大家这套配置的短板在哪里。
(一)《绝地求生》(PUBG):三极致画质,流畅“吃鸡”无压力
《绝地求生》作为一款经典的大逃杀类网游,对显卡和CPU的性能都有一定要求,尤其是在“三极致”画质(抗锯齿、纹理、可视距离极致,其他低)下,既能保证画面清晰度,又能兼顾帧率,是大多数玩家的常用设置。
1. 画质设置
• 分辨率:1920×1080
• 画质模式:自定义
• 抗锯齿:极致(保证画面细腻,减少锯齿感)
• 纹理:极致(提升人物、建筑细节)
• 可视距离:极致(扩大视野,提前发现敌人)
• 其他画质选项(阴影、特效、树木等):低(减少资源占用,提升帧率)
• 渲染比例:100%(不拉伸画面,保证画质)
• 帧数限制:无限制(显示器刷新率144Hz)
2. 实测数据(真实多次测试平均值)

3. 实际体验
实测下来,这套配置在《绝地求生》中的表现完全符合预期。三极致画质下,平均帧率稳定在98-125 FPS之间,满足144Hz显示器的基本需求,画面整体流畅,不会出现明显的卡顿、掉帧现象。
出生岛因为人数多、资源加载集中,帧率会有轻微波动,最低能到108 FPS,这是正常现象,几乎所有主机在这个场景都会出现轻微掉帧。常规跑图时,帧率稳定在118 FPS左右,跑图、转向、瞄准都非常跟手,不会因为帧率问题导致操作失误。决赛圈多人混战时,帧率会降到98 FPS左右,最低82 FPS,偶尔有轻微卡顿,但不影响核心操作,依然能正常“吃鸡”。
得益于RTX 5050的8GB大显存,即使在加载大量资源的城区场景(如艾伦格、米拉玛的城区),也不会出现显存爆掉导致的画面卡顿、闪退问题,整体游玩体验非常不错,对于普通玩家来说完全够用。

(二)《CS2》:高帧率电竞体验,精准操作无压力
《CS2》是一款竞技性极强的FPS网游,对帧率要求极高,高帧率能让玩家在对枪时更有优势,画面延迟更低,操作更精准。很多玩家误以为《CS2》只吃CPU,其实显卡性能也会影响帧率上限,尤其是在高画质设置下。
1. 画质设置
• 分辨率:1920×1080
• 画质模式:高(保证画面细节,不影响视野)
• 全局阴影质量:高(能清晰看到敌人阴影,提升竞技优势)
• 模型细节:高(人物、武器模型清晰,便于瞄准)
• 光照质量:高(避免画面过暗,影响视野)
• 帧数限制:无限制(显示器刷新率144Hz)
2. 实测数据(真实多次测试平均值)

3. 实际体验
《CS2》的实测结果非常让人满意,完全能满足普通玩家的竞技需求。高画质下,平均帧率轻松突破150 FPS,热身练枪时更是能达到185 FPS以上,最低帧率也稳定在140 FPS以上,远超144Hz显示器的刷新率,画面流畅到几乎没有延迟。
在竞技对战中,即使是多人交火、烟雾弹弥漫的复杂场景,帧率也能维持在158 FPS左右,最低140 FPS,不会出现掉帧导致的画面卡顿、操作延迟,瞄准、压枪、走位都非常精准,能充分发挥出玩家的操作水平。对于《CS2》这类电竞网游来说,这套配置的性能完全够用,甚至能满足轻度职业玩家的需求,不需要额外升级硬件。
这里要说明一点,很多玩家觉得《CS2》只吃CPU,其实不然,RTX 5050的显卡性能在这里起到了关键作用,高画质下如果显卡性能不足,帧率会明显下降,而这套配置的CPU和显卡搭配均衡,没有出现瓶颈,所以帧率表现非常稳定。

(三)《三角洲行动》:光追+DLSS 4,流畅与画质兼顾
《三角洲行动》是一款近期非常火爆的FPS网游,画面质感出色,支持光线追踪和DLSS 4技术,既能带来极佳的视觉体验,又能通过DLSS 4技术提升帧率,是测试显卡光追性能和AI加速能力的绝佳选择。
1. 画质设置
• 分辨率:1920×1080
• 画质模式:超高(最大化还原游戏画面质感)
• 光线追踪:开启(质量模式,提升光影真实度)
• DLSS 4:开启(质量模式,平衡帧率和画质)
• 帧数限制:无限制(显示器刷新率144Hz)
2. 实测数据(真实多次测试平均值)

3. 实际体验
开启光线追踪和DLSS 4质量模式后,这套配置在《三角洲行动》中的表现依然亮眼,完全兼顾了画质和帧率。光线追踪的开启让游戏的光影效果更加真实,水面反光、物体阴影、建筑光影都非常细腻,代入感极强;DLSS 4技术则很好地弥补了光追带来的帧率损耗,让平均帧率稳定在108-122 FPS之间,最低帧率也能维持在92 FPS以上,画面流畅度完全达标。
在大战场跑图时,帧率稳定在122 FPS左右,画面丝滑,转向、移动无任何卡顿;据点争夺多人混战时,帧率会降到108 FPS左右,最低92 FPS,偶尔有轻微掉帧,但不影响核心操作,能正常开枪、走位、躲掩体;摸金玩法的复杂场景中,光影效果复杂,资源加载量大,但帧率依然能维持在115 FPS左右,没有出现卡顿、闪退问题。
这里要提醒大家,如果关闭光追、开启DLSS 4性能模式,帧率还能提升20-30 FPS,平均帧率能达到130-150 FPS,但画面光影效果会明显下降,大家可以根据自己的需求选择合适的设置。
四、硬件性能分析:为什么这套配置能有这样的表现?
看完实测数据,很多玩家可能会好奇,为什么R5-5600+RTX 5050这套配置能在三款热门网游中都有不错的表现?其实核心原因就是“搭配均衡”,没有明显瓶颈,同时硬件品质可靠、散热稳定,接下来我从三个方面详细分析,让大家明白这套配置的优势和短板。
(一)硬件搭配均衡,无明显瓶颈
一套主机的性能好坏,关键不在于单个配件有多强,而在于配件之间的搭配是否均衡。如果CPU太强、显卡太弱,就会出现“大马拉小车”,浪费CPU性能;如果显卡太强、CPU太弱,就会出现“小马拉大车”,无法发挥显卡的全部性能。
这套配置中,R5-5600作为6核12线程的处理器,游戏优化极佳,尤其是在网游中,不需要过多的核心线程,单核性能足够强,搭配RTX 5050完全没有瓶颈,能充分发挥显卡的性能。而RTX 5050显卡的性能刚好适配1080P分辨率,无论是光栅化性能还是光追性能,都能满足普通玩家的需求,两者搭配起来,性能输出稳定,没有出现一方拖另一方后腿的情况。
另外,16GB内存和256G固态硬盘也没有成为性能瓶颈,16GB内存能满足三款网游的运行需求,不会出现内存不足导致的卡顿;256G固态硬盘作为系统盘和游戏盘,加载速度快,能减少游戏加载时间,提升游玩体验。
(二)散热稳定,长时间游玩无压力
散热是主机稳定运行的关键,尤其是在长时间玩游戏的过程中,如果硬件温度过高,不仅会导致性能下降(过热降频),还会影响硬件寿命。这套配置的散热设计非常合理,完全能满足长时间游戏的需求。
• CPU散热:天极风S60六铜管散热器,散热面积充足,R5-5600满载运行时,温度能控制在65-70℃之间,不会出现过热降频的情况,日常游戏时温度更低,只有55-60℃。
• 机箱散热:游戏风暴机箱搭配3个天极风棱镜4风扇,形成了“正进反出”的风道,能快速排出机箱内的热气,机箱内部温度稳定在45-50℃之间,避免硬件因高温出现稳定性问题。
• 显卡散热:索泰RTX 5050双风扇设计,散热效率高,长时间玩游戏时,显卡温度能维持在70-75℃之间,不会出现过热降频,稳定性非常有保障。
我进行了连续4小时的长时间游戏测试(三款游戏各玩1小时左右),测试结束后,CPU、显卡温度均在安全范围内,性能没有出现下降,主机也没有出现卡顿、闪退等问题,散热稳定性完全达标。
(三)硬件品质可靠,稳定性拉满
这套配置中的每一个配件,都选择了品质可靠的品牌,没有选小众劣质品牌,从根本上保证了主机的稳定性,避免出现硬件故障导致的卡顿、闪退等问题。
• CPU:AMD锐龙R5-5600作为经典型号,上市多年,稳定性经过了市场的长期验证。
• 主板:蓝宝石作为一线板卡大厂,主板做工扎实,供电模块稳定,长期稳定运行。
• 显卡:索泰是一线显卡品牌,RTX 5050星夜OC版做工精良,显存和核心的品质有保障。
• 其他配件:威刚内存、鑫速捷固态硬盘、三段式魂魔电源、天极风风扇、游戏风暴机箱,都是经过市场验证的性价比品牌,品质可靠,故障率低,能保证主机长期稳定运行。
(四)这套配置的短板的是什么?
实事求是地说,这套配置也有短板,主要集中在两个方面:一是鑫速捷256G固态硬盘容量较小,只能安装系统和3-4款常用网游,如果想安装更多游戏,需要后续升级更大容量的固态硬盘;目前存储价格有些高,后期不够用在加装硬盘 。
不过对于预算有限的普通玩家来说,这些短板可以接受,后续可以根据自己的需求逐步升级,整体不影响日常游戏体验。
五、靠谱装机渠道推荐
最后提醒大家,装机选对渠道很重要,避免买到假货、昆明卓兴电脑批发平台,作为云南本地靠谱的电脑硬件批发渠道,卓兴省级代理了本次实测配置中的威刚、蓝宝石、索泰、天极风等多个品牌,正品有保障,价格也很实惠,适合云南本地玩家采购配件、组装主机。
六、总结:这套配置值得入手吗?
经过真实实测,这套总价4962元、基于R5-5600+RTX 5050的配置,在1080P分辨率下,能流畅运行《绝地求生》《CS2》《三角洲行动》等热门网游,帧率稳定,画面流畅,完全能满足普通玩家的日常游戏需求。
配置搭配均衡,无明显瓶颈,硬件品质可靠,散热稳定,长时间游玩无压力,而且性价比很高,适合预算有限、主打网游的普通玩家。如果你不追求2K、4K分辨率,不玩大型3A单机游戏,只是想玩网游、日常办公、看视频,这套配置绝对是一个非常不错的选择。
希望这篇实测文章能帮到正在装机的你,祝大家都能装到自己满意的主机,畅玩各类游戏!

买电脑 手机 家电 办公设备耗材等
找卓兴 选择卓兴 选择放心!
您对卓兴的信任和尊重 是我们团队最大的追求!
昆明卓兴电脑批发平台
云南DIY电脑装机平台
云南网吧网咖一站式服务平台
云南电脑批发源头供应商
*昆明卓兴电脑批发平台*
*代理各大品牌电脑配件*